榮安12.41億元競得寧波奉化區1宗住宅用地 溢價率25.22%_北部家具設計

北部家具設計達人

工廠發貨中心位於桃園市中壢區,現場有部分商品可供參觀,雖然工廠主要承接批發

中國網地產訊 10月21日,寧波奉化區1宗住宅用地成功出讓,經過60輪競價,寧波榮新企業管理諮詢有限公司(榮安)以總價124117.92萬元競得甬儲出2020-107號地塊,樓麵價11020元/㎡,溢價率25.22%。

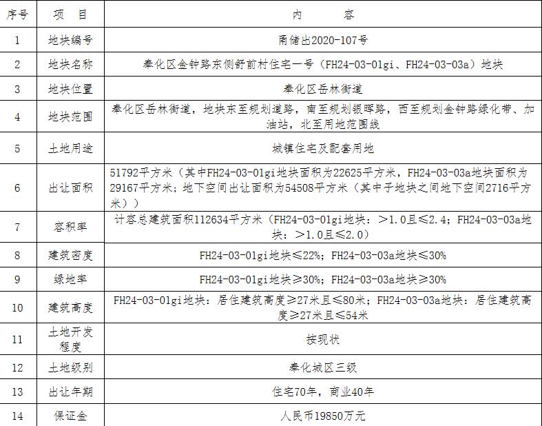
地塊編號甬儲出2020-107號,地塊名稱奉化區金鐘路東側舒前村住宅一號(FH24-03-01gi、FH24-03-03a)地塊,出讓面積5.17萬平,用途為住宅用地,容積率2.17,建築面積11.26萬平,起始價9.91億元。

據土地出讓文件显示,本地塊實行“限地價、競配建”出讓。拍賣起始價為起始總價為 99117.92萬元。競買保證金為 19850萬元,加價幅度200萬元或200萬元的整數倍。當拍賣總價達到148517.92萬元時,轉入競報人才安居專用房程序並按投報面積最高者得的原則確定競得人。競配的人才安居專用房建成后按《寧波市人才安居專用房籌集管理辦法(試行)》無償移交市、區兩級人才安居專用房代持機構。

※找尋北部家具工廠推薦批發廠

簡練的設計主軸中,大型家具、佈置家飾品自然成為室內空間的重點之一

地塊內配建的12班制幼兒園一所(用地面積不小於6010平方米,建築面積不小於4042平方米),應與住宅小區同步規劃建設、裝修、同步驗收交付,且裝修工程按大於1400元/平方米(包括裝潢設計及造價諮詢費)標準進行設計,具體按《寧波市奉化區住宅小區配套幼兒園“五同步”實施細則(試行)》執行,建成后無償移交給教育部門。

(責任編輯:楊昊岳)
相關閱讀:

中國網地產是中國互聯網新聞中心·中國網旗下地產頻道,是國內官方、權威、專業的國家重點新聞網站。以引導正確的行業輿論導向為己任,為行業上下游關聯企業、相關產業提供一個高效溝通與互動的優質平台。

北部家具設計推薦工廠

鑫沅家具樣式齊全, 擁有自營工廠,因而價格顯得經濟實惠