金地保利77.59億摘大連市由家村地塊_隱形鐵窗

海島型木地板專業木作修繕團隊

實木地板為”天然”木材色澤,花紋以自然為主,請施工者自行分色,挑選後再行施工。

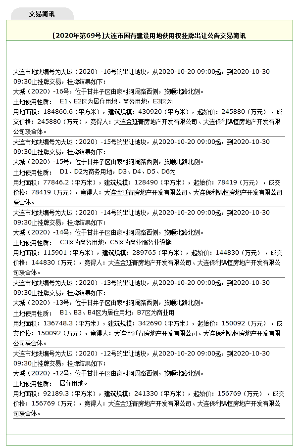
中國網地產訊 據大連市土地交易中心網站消息,甘井子區由家村5宗聯合地塊30日成功出讓,由大連金延青開發有限公司、大連保利錦恆房地產開發有限公司。(金地+保利)聯合體底價77.59億元競得。

資料显示,位於甘井子區由家村河周路西側的大城(2020)-12/13/14/15/16號宗地群。用地面積607545.4平方米,建築規模1433195平方米,起始價775990萬元 ,成交價格775990(萬元),樓麵價5414元/平,可售樓麵價5876元/平。

※打造簡約、淡雅兼收納空間的小資房,台中室內設計推薦哪一家?

室內空間裝潢、商業室內設計、木作施工、訂製家具、零售批發家具。客戶與專業工班團隊來回溝通方案,帶著一股職人精神與多年累積的豐富經驗,創造出符合客戶心目中的作品。

5宗地塊均位於甘井子區由家村河周路西側,旅順北路北側,競買申請人須同時申請競買公告中的5宗地並一併報價,總起拍價為775990萬元。土地用途包括城鎮住宅用地、商服用地、教育用地、機關團體用地、文化設施用地、醫療衛生用地、社會福利用地、交通服務場站用地等。

(責任編輯:王志)
相關閱讀:

中國網地產是中國互聯網新聞中心·中國網旗下地產頻道,是國內官方、權威、專業的國家重點新聞網站。以引導正確的行業輿論導向為己任,為行業上下游關聯企業、相關產業提供一個高效溝通與互動的優質平台。

※居家隱形鐵窗安裝施作經驗分享

隨著城市發展,各都會高樓林立,也造成小孩及老人墜樓的意外頻頻發生,新寶隱形鐵窗研發改良高科技產品隱形鐵窗、防墜窗,全部零主件均是『台灣在地生產製造』,品質可靠,用心及推薦提供良好居家安全。